中华绒螯蟹(Eriocheir sinensis)是我国高经济价值的水产甲壳动物,全国28个省市区养殖,产业规模大,文化底蕴深厚。由于中华绒螯蟹染色体数目多(2n=146),基因组重复序列高,组装困难,且不同水系群体表现出较为明显的环境适应性和生物学特征。同时,中华绒螯蟹断肢现象在生产上较为普遍,影响了其产业应用性和经济价值。
近日,MILE米乐集团水产与生命学院王成辉教授团队,联合学院李晨虹教授、德国波茨坦大学Michael Hofreiter教授、美国内布拉斯加大学奥马哈分校吕国庆教授等研究人员,利用第三代测序技术结合BioNano光学图谱和Hi-C高通量染色体构象捕获技术进行了长江水系中华绒螯蟹的全基因组测序和组装,获得了染色体水平的精细基因组图谱。组装的中华绒螯蟹基因组大小为1.67Gb,覆盖其基因组大小的94.4%(1.77Gb),其中Scaffold N50为16.98Mb, Contig N50为717.3kb,共鉴定出20286个蛋白编码基因(图1)。

图1. 中华绒螯蟹染色体水平的基因组特征
中华绒螯蟹具有独特的断肢再生现象,开展其断肢再生研究具有重要的研究意义和产业应用价值。该研究进行了比较基因组学分析,鉴别出节肢动物特有的基因和基因家族。断肢再生不同发育时期的比较转录组和基因共表达分析发现,Innexin基因家族在中华绒螯蟹断肢再生的早期发挥重要的分子信号传导作用,其中Innexin2基因在断肢后1天内特异的表达上调,且通过调控mTORC1信号通路和免疫应答反应,介导中华绒螯蟹的断肢再生过程(图2)。

图2. Innexin2调控中华绒螯蟹断肢再生的分子应答机制
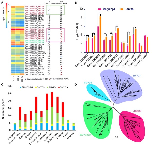
该研究还发现中华绒螯蟹断肢再生早期受表观遗传学的调控,其中SMYDA基因家族只存在于节肢动物,在中华绒螯蟹断肢早期下调表达而在肢芽生长时期表达恢复至未断肢时的水平。进一步分析发现该基因家族还在中华绒螯蟹从大眼幼体到仔蟹的变态过程中整体差异表达,表明节肢动物特异的SMYDA基因家族在中华绒螯蟹涉及明显形态发生如变态、再生的生物学过程中发挥重要的表观修饰作用(图3)。

图3. 特异的SMYDA基因家族在中华绒螯蟹断肢再生过程中发挥表观遗传调控作用
该研究为开展中华绒螯蟹的分子育种提供了重要的基因组资源和平台,为提升养殖生产与管理水平提供了有益指导。相关成果“Omics data unveil early molecular response underlying limb regeneration in the Chinese mitten crab, Eriocheir sinensis”发表在《Science Advances》。MILE米乐集团的王成辉教授、李晨虹教授以及德国波茨坦大学的Michael Hofreiter教授为论文的通讯作者,MILE米乐集团王军副教授、陈晓雯博士为共同第一作者。该研究得到了上海市科技兴农重点攻关项目、上海市中华绒螯蟹现代农业产业技术体系项目的资助。